線維化が進行する特発性間質性肺炎(IIPs)患者さんへの治療介入の重要性(静止画)
サイトへ公開:2025年02月27日 (木)
クイックリンク
ご監修:馬場 智尚先生(神奈川県立循環器呼吸器病センター 呼吸器内科 部長)
今回は、進行性肺線維症(PPF)や進行性線維化を伴う間質性肺疾患(PF-ILD)に該当するような進行性に線維化を伴う特発性間質性肺炎(IIPs)患者さんへの治療介入の重要性について紹介します。
1 指定難病としてのIIPsの診断基準
最初に、2024年4月1日にアップデートされた指定難病としてのIIPsの診断基準について振り返ってみましょう。
指定難病としてのIIPsの診断基準では、診断のカテゴリーとしてDefinite(組織診断群)とProbable(臨床診断群)が設定されました。組織診断群では、「B.検査所見」の③胸部高分解能CT(HRCT)所見と「C.組織所見」を満たす場合にIIPsと診断します。一方、臨床診断群では、「A.主要所見」、「B.検査所見」の①血清学的検査と②呼吸機能に関する基準のいずれか、③HRCT所見の全てを満たせば、外科的肺生検を実施することなくIIPsと診断します(図1)1)。
図1

IIPsと診断後、組織診断群では組織パターンに基づき細分類を行います。一方、臨床診断群については、特発性肺線維症(IPF)の臨床診断基準及び特発性胸膜肺実質線維弾性症(iPPFE)の臨床診断基準を用いて細分類を行い、どちらの臨床診断基準も満たさない場合は「分類不能」に分類します(図2)1)。組織診断群にも「分類不能」がありますが、こちらは組織パターンに基づいて細分類した結果であり、臨床診断群でIPF及びiPPFEを除外した結果である「分類不能」とは異なっている点に注意してください。
図2

組織診断群又は臨床診断群でIIPsと診断した場合、指定難病の医療費助成の申請が可能です※1。
※1 指定難病の医療費助成の申請にあたっては、診断基準とともに重症度分類(重症度Ⅲ度以上)を満たす、又は高額な医療費を支払っている(軽症高額)必要があります。
2 PPFやPF-ILDに該当するIIPs患者さんの予後
では、どのようなIIPs患者さんへ治療介入が必要になってくるのでしょうか。ここからは、治療介入が必要となるIIPs患者さんについてご紹介します。
IIPsを代表する疾患であるIPFは進行性の肺の線維化を呈しますが、IPF以外のIIPsでも進行性の肺の線維化を呈す場合があります。IPF以外のIIPsで進行性の肺の線維化を呈す場合、図3に示す定義を満たすとPPFやPF-ILDと呼ばれます。 PPFとPF-ILDの定義には若干の違いがありますが、両方に該当する患者さんも存在することが報告されています2)。
図3

ここで、PPFやPF-ILDに該当する患者さんの予後に関するデータをみてみましょう。
図4は、2015年から2020年にIPF以外の線維化性間質性肺疾患と診断された患者さん753例を対象に、ガイドライン※2及び各臨床試験のPPFの定義別に無移植生存率を調べた結果です。予後不良として知られているIPF患者さんと比較した場合、ガイドライン※2のPPFに該当する患者さん及びPF-ILD※3に該当する患者さんのいずれにおいても、無移植生存率に有意差は認められませんでした(図4)2)。
※2 特発性肺線維症及び進行性肺線維症国際診療ガイドライン2022
※3 文献2)ではPPF(INBUILD試験)と表記されています。
図4

このように、PPFやPF-ILDに該当する患者さんはIPF患者さんと同様に予後不良であることから、IPF以外のIIPs患者さんであっても進行を定期的に確認し、PPFやPF-ILDの基準に該当した場合は早期に治療介入が必要です。
3 INBUILD試験
PF-ILD患者さんにおける抗線維化剤オフェブの有効性及び安全性
PF-ILDの定義に該当するIIPs患者さんの場合、治療選択肢のひとつとしてオフェブを検討することができます。
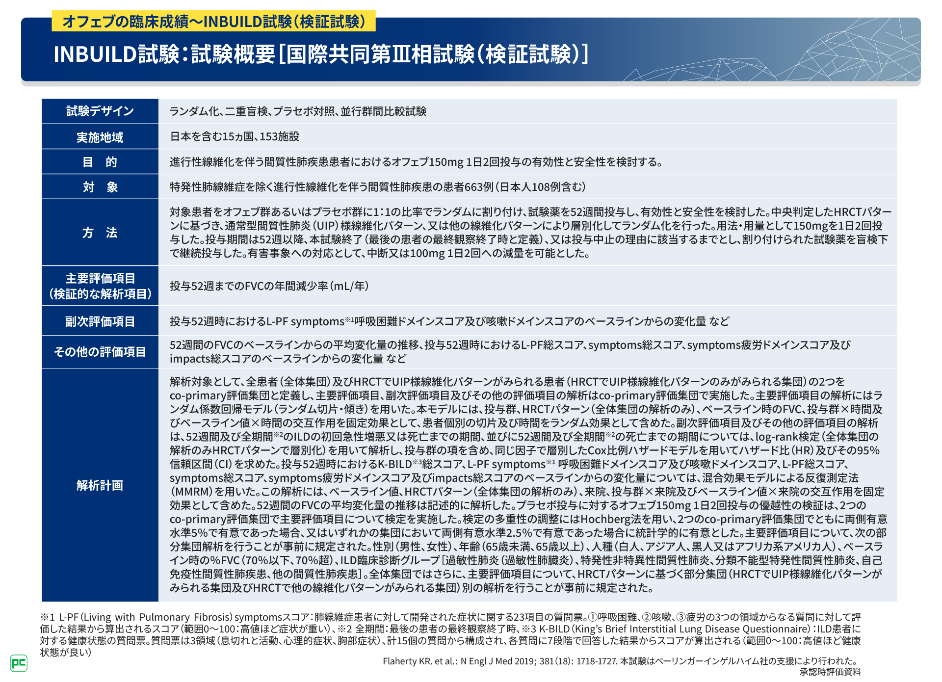
ここから、PF-ILD患者さんを対象にオフェブの有効性と安全性を検討した国際共同第Ⅲ相試験INBUILD試験をみていきましょう(図5)。
図5

本試験の対象は、IPF以外の間質性肺疾患(ILD)と診断され、スクリーニング前の24ヵ月以内に医師により適切と考えられた疾患管理を行ったにもかかわらず、図6に示すⅰからⅳのILDの進行性の基準のいずれかを満たす患者さん663例です。スクリーニングされた患者さんは、オフェブ群あるいはプラセボ群にランダムに1:1で割り付けられました。
主要評価項目は、投与52週までのFVCの年間減少率でした(図6)。
図6

ILD臨床診断グループ別の割合
本試験の全体集団における各ILD臨床診断グループの割合を図7に示します。
全体集団には、過敏性肺炎が26.1%、自己免疫性ILD※4が25.6%、特発性非特異性間質性肺炎(iNSIP)が18.9%、分類不能型IIPsが17.2%含まれていました。
このうち、iNSIPと分類不能型IIPsが、先ほどお示しした指定難病としてのIIPsの臨床診断群の「分類不能のIIPs」に該当すると考えられます。
※4 自己免疫性ILD:「関節リウマチに伴うILD」、「混合性結合組織病に伴うILD」、「全身性強皮症に伴うILD」、ならびに「その他の線維化を伴うILD」の中から選択した診断名を含めた
図7

オフェブによる呼吸機能低下抑制
本試験の結果、投与52週までのFVCの年間減少率は、オフェブ群-80.8mL/年及びプラセボ群-187.8mL/年であり、オフェブはプラセボに対し呼吸機能の低下を有意に抑制することが検証されました(図8左)。
また、52週までのFVCのベースラインからの変化量は、右側の図のように推移しました(図8右)。
図8

ベースライン時の%FVC別の部分集団解析結果をお示しします。投与52週までのFVCの年間減少率は、%FVC 70%以下の集団において、オフェブ群-115.4mL/年、プラセボ群-207.1mL/年、%FVC 70%超の集団において、オフェブ群-31.3mL/年、プラセボ群-161.3mL/年でした(図9)。
この結果から、ILDの進行を認めた場合、%FVCが70%超と呼吸機能低下が比較的進行していない早い段階であっても年間約-161mLのFVCが失われることから、治療介入を検討することが重要であると考えます。
図9

本試験では、ILD臨床診断グループ別の部分集団解析も行われました。FVCの年間減少率の群間差の点推定値は、過敏性肺炎の集団で73.1mL/年、自己免疫性ILD※4の集団で104.0mL/年、iNSIPの集団で141.6mL/年、分類不能型IIPsの集団で68.3mL/年、他のILDの集団※5で197.1mL/年でした(図10)。
※4 自己免疫性ILD:「関節リウマチに伴うILD」、「混合性結合組織病に伴うILD」、「全身性強皮症に伴うILD」、ならびに「その他の線維化を伴うILD」の中から選択した診断名を含めた
※5 他のILD:「サルコイドーシス」、「曝露に関連するILD」、ならびに「その他の線維化を伴うILD」の中から選択した診断名を含めた
図10

オフェブの安全性
本試験の全期間における有害事象は、オフェブ群で326例(98.2%)、プラセボ群で308例(93.1%)に認められました。オフェブ群における重篤な有害事象として主なものは肺炎24例、間質性肺疾患19例、急性呼吸不全16例などでした。オフェブ群において投与中止に至った有害事象は下痢21例、ALT増加6例、薬物性肝障害5例などであり、死亡に至った有害事象は、急性呼吸不全4例、呼吸不全3例などでした(図11)。
図11

主な有害事象は、発現頻度が高い順にオフェブ群で下痢240例(72.3%)、悪心100例(30.1%)、嘔吐64例(19.3%)など、プラセボ群で下痢85例(25.7%)、気管支炎64例(19.3%)、呼吸困難57例(17.2%)などでした(図12)。
図12

続いて、投与52週までの下痢、嘔吐、悪心、肝酵素上昇の有害事象の重症度をお示しします。オフェブ群において、下痢は、有害事象共通用語規準を用いた評価ではGrade 1が66.5%、Grade 2が23.1%、Grade 3が10.4%でした。嘔吐と悪心、肝酵素上昇は有害事象の重症度の判定基準を用いて評価しています。嘔吐は軽度が78.7%、中等度が21.3%、悪心は軽度が80.2%、中等度が19.8%でした。肝酵素上昇は軽度が69.7%、中等度が27.6%、高度が2.6%でした(図13)。
図13

4 まとめ
● 2024年4月1日にアップデートされた指定難病としてのIIPsの診断基準では、治療介入が必要な患者さんにおいては
外科的肺生検を実施することなく臨床診断群としてIIPsと診断し、指定難病の医療費助成の申請が可能である※1
● IPF以外のIIPsでも進行性の肺の線維化を呈す場合、PPFやPF-ILDに該当する可能性がある
● PPFやPF-ILD患者さんの予後はIPF患者さんと同様に不良であることから、早期に治療介入が必要である
● オフェブは、PF-ILDに該当するIIPs患者さんの治療選択肢のひとつとして検討することができる
2024年4月1日にアップデートされた指定難病としてのIIPsの診断基準では、治療介入が必要な患者さんにおいては外科的肺生検を実施することなく臨床診断群としてIIPsと診断し、指定難病の医療費助成の申請が可能です※1。
IPF以外のIIPsでも進行性の肺の線維化を呈す場合、PPFやPF-ILDに該当する可能性があります。PPFやPF-ILD患者さんの予後はIPF患者さんと同様に不良であることから、早期に治療介入が必要です。
オフェブは、PF-ILDに該当するIIPs患者さんの治療選択肢のひとつとして検討することができます。
今回ご紹介した内容を、PPFやPF-ILDに該当するIIPs患者さんのご診療にお役立ていただけますと幸いです。
※1 指定難病の医療費助成の申請にあたっては、診断基準とともに重症度分類(重症度Ⅲ度以上)を満たす、又は高額な医療費を支払っている(軽症高額)必要があります。
その他の関連情報
特発性肺線維症および進行性肺線維症 国際診療ガイドライン2022(静止画)
日本ベーリンガーインゲルハイム
メディカルチャット 利用規約
当社の「日本ベーリンガーインゲルハイム メディカルチャット」(以下「本サービス」といいます)のご利用に際しては、本利用規約が適用されますので、必ず以下の記載事項をご確認下さい。
利用規約
- 本サービスは、当社所定のウェブページから文字によりお問い合わせいただくことにより、当社医薬品等に関する一般的な情報を、人工知能あるいは当社担当者により、文字及び図表により回答するサービスです(以下、人工知能による回答サービスを「AIチャット」、当社担当者による回答サービスを「有人チャット」といいます。)。ただし、AIチャットによる回答を原則とし、有人チャットは、AIチャットでの回答に対し、有人チャットでの回答も希望された場合に、提供させていただきます。
- 本サービスをご利用いただくことができるのは、当社医薬品等を扱いかつ国内に在住する医療関係者の方に限られます。当該医療関係者以外の方は、ご利用いただくことができません。
- 本利用規約に同意いただけない場合、本サービスを利用いただくことができません。本利用規約を最後までお読みいただき、「同意して利用する」ボタンを押した上で、本サービスをご利用下さい。
- 本サービスは、当社医薬品等に関する一般的なお問い合わせに対して回答するものとし、次の各号に掲げるお問い合わせについては、回答しないものとします。
- 当社医薬品等と関係のないお問い合わせ、または本サービスの回答範囲を逸脱したお問い合わせ
- 具体的な症状や治療方法に関するお問合せ
- 当社に適用される法令、ガイドラインまたは行政上の指導、当社自主規制その他当社が遵守すべきルールにより回答できないお問い合わせ
- 文字化け等により入力内容が判断できないお問い合わせ
- 前各号に掲げるほか、本サービスにより、適切な回答をすることができないと当社が判断した事項に関するお問い合わせ
- 本サービスは、日本語のみに対応しています。
- 本サービスは、当社医薬品の副作用、不具合及び有害事象の報告を受け付けていません。
- お問い合わせの内容によっては、本サービスでは十分に回答できない場合もございます。予めご了承下さい。
- 本サービスの利用可能時間は、以下のとおりです。
- AIチャット
24時間365日 - 有人チャット
平日9:00~17:00
- AIチャット
- 前項に関わらず、メンテナンス及び障害等のため一時的に本サービスを中断する場合がございます。
本サービスのご利用の際には、原則として、個人情報(お名前、ご住所、電話番号、メールアドレス等)を入力しないようお願いします。ただし、AIチャット及び有人チャットを問わず、当社医薬品の適用外使用に関するお問い合わせについては、コンプライアンス上の理由により、当社より、氏名及び施設名の入力を求める場合がございます。この場合には、当社プライバシーポリシーの内容を確認いただき、同意いただける場合に限り、入力して下さい(プライバシーポリシーについては「VIII 利用規約、プライバシーポリシー」に記載のURLからアクセス下さい)。その他の場合に、当社より個人情報の入力を求めることは一切ございません。
- 当社医薬品のご使用にあたっては、最新の添付文書等をご確認下さい。
- 当社は、本サービスまたは本サービスにより提供される情報の利用に際し生じた結果については、一切責任を負いません。
本サービスの利用にあたり、以下の各号の行為を禁止します。
- 本サービスにより提供される情報を複製、複写、転載、改変等する行為
- 第三者または当社の知的財産権その他の権利を侵害する行為
- 第三者または当社を誹謗中傷し、または名誉・信用を毀損する行為
- 本サービスの利用による営利目的の行為
- 本サービスの運営又は他の利用者による本サービスの利用の妨げとなる行為
- 前各号のほか、当社が不適当であると判断する行為
当社は、いつでも本サービスの提供を終了、またはその内容を変更することができるものとします。
本サービスの利用に関しては、以下の利用規約及びプライバシーポリシーが併せて適用されますので、ご確認下さい。