今こそ見直したいINBUILD試験とPF-ILD診療の在り方(静止画)
サイトへ公開:2025年09月29日 (月)
クイックリンク
ご監修:産業医科大学 医学部 分子標的治療内科学講座 特別教授 田中 良哉 先生

オフェブの国際共同第III相試験であるINBUILD試験の結果が報告され1)、「進行性線維化を伴う間質性肺疾患」(PF-ILD)の適応追加2)が承認されてから5年が経過しました。オフェブの適応追加は、膠原病に伴う間質性肺疾患(CTD-ILD)の治療方針に抗線維化治療という視点をもたらした一方で、実臨床での適正使用や診断・治療の標準化などの課題も浮かび上がっています。今回は、産業医科大学の田中良哉先生をお迎えし、抗線維化薬登場までの苦悩とPF-ILD診療の現状、今後の展望などについてお話を伺いました。
取材日:2025年5月7日
取材場所:リーガロイヤルホテル小倉
抗線維化薬登場前の膠原病に伴う間質性肺疾患診療
「グルココルチコイドや免疫抑制薬による治療が中心で、線維化そのものを抑制する薬剤が求められていた」
間質性肺疾患(ILD)は、関節リウマチ(RA)やその他の膠原病を含む多くの疾患に合併しますが、肺の線維化が進行する症例については、長きにわたり治療方針が定まっていませんでした。抗線維化薬登場前はグルココルチコイドや免疫抑制薬が主に用いられていましたが、不可逆的な線維化に対する抑制効果は限定的でした。「間違った治療をしているのではないか」と思い悩むことも多く、治療をしているという実感が乏しかったことを覚えています。そのため、線維化そのものを抑制する薬剤が必要であり、臨床現場では抗線維化薬の登場が強く求められていました。
そうした中、2015年に特発性肺線維症の治療薬として承認されたのが抗線維化薬のオフェブです(図1)2)。これを受けて膠原病診療に携わる医師としては、RAやその他の膠原病診療でも使用できるようになることを切に望んでいました。2019年にはSENSCIS試験3)の結果に基づいて全身性強皮症に伴う間質性肺疾患(指定難病の告示病名及びオフェブの適応症にならってSystemic sclerosisを「全身性強皮症」と記載していますが、国際的な正式病名及び国内学会における病名としては「全身性硬化症」が使用されています)に対する適応が追加2)されました。さらに、2020年には、INBUILD試験1)の結果に基づいて、PF-ILDに対する適応が追加2)され、CTD-ILD診療に新たな治療選択肢をもたらしました。
図1

「PF-ILDの概念の登場で、積極的な治療が必要な患者さんを見極める道が開けた」
ILDを合併する患者さんの割合は年々増加傾向にありました。RA患者さんを対象とする私共が行ったFIRSTレジストリ研究4)では、RA患者さんにおける肺疾患合併例が、2003年から2023年までの20年間で11.1%から36.2%に増加したことを報告しました(図2)。一部は本疾患の高齢化とも関連している可能性を考えています。
図2

また、ILD合併例には積極的な治療を必要としないケースも含まれることが明らかになり、真に治療を必要とする症例、つまり線維化が進行する症例をいかに見分けるかが求められていました。このような臨床ニーズを踏まえて生まれたのがPF-ILDの概念です5)。線維化が進行する病態を明確に切り出すPF-ILDの概念の登場によって、「積極的に治療すべき患者」を特定できるようになったことは、臨床現場の医師にとって非常に大きな前進であったといえるのではないでしょうか。
Point
- 抗線維化薬等の登場以前は、肺線維化の進行に対する明確な治療方針が定まっていなかった
- PF-ILDの概念が登場したことで、積極的に治療すべき患者を特定できるようになった
INBUILD試験の背景とそのインパクトとは
「INBUILD試験では、Inclusion Criteriaと主要評価項目が非常に明確であったことに注目」
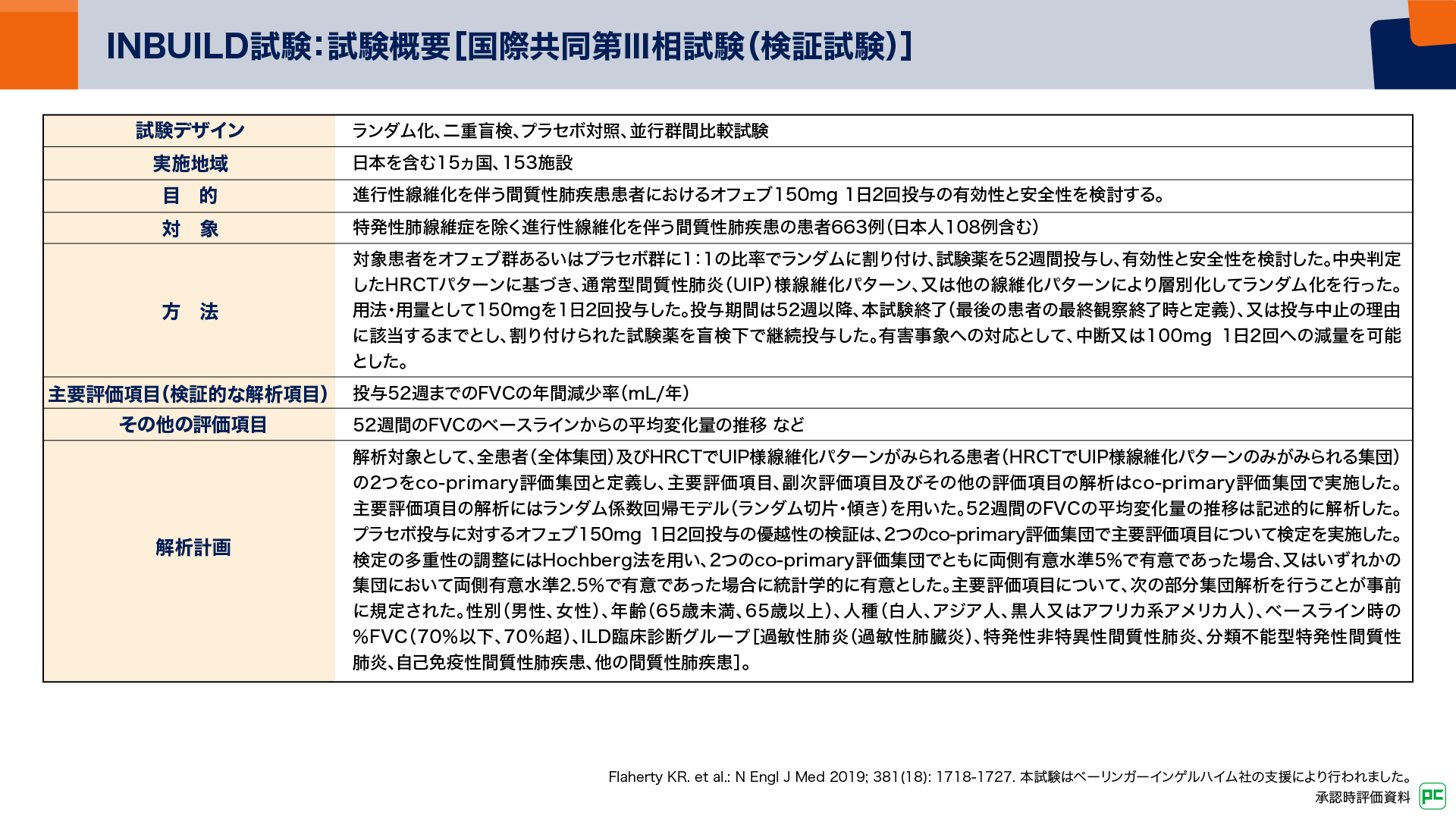
INBUILD試験は、原疾患にかかわらず進行性線維化を呈するPF-ILD患者さんを対象として、オフェブの有効性が検証された国際共同第III相試験です(図3)1,6)。注目すべきポイントのひとつは、Inclusion Criteriaと主要評価項目が非常に明確であったことです(図4)1,6)。Inclusion Criteriaに設定されている「ILDの進行性の定義」は、①呼吸機能(%FVC)の低下、②呼吸器症状の悪化、③HRCTでの線維化変化の増加から構成されています。本基準は実臨床での最適な診断・評価の手順を反映して作成されており、これによりPF-ILDを判断するための戦略が明確に示されることとなりました。また、主要評価項目は投与52週までのFVCの年間減少率であり、Inclusion Criteriaと合わせて、PF-ILD診療における呼吸機能のモニタリングの重要性が強調されました。このように、PF-ILD診療の明確化あるいは最適化という一貫性のあるコンセプトに基づく設計が、本試験最大の成功要因であったと考えています。
図3

図4

本試験の主要評価項目である投与52週までのFVCの年間減少率は、オフェブ群-80.8mL/年、プラセボ群-187.8mL/年であり、オフェブ群はプラセボ群に対してFVCの年間減少率の低下を有意に抑制しました(p<0.0001、ランダム係数回帰モデル、検証的解析結果)(図5)1,6)。
図5

注目すべきもうひとつのポイントは、呼吸機能が保たれた(%FVCが70%を超える)患者さんにおける結果です。主要評価項目のサブグループ解析として、ベースライン時の%FVC別にみた投与52週までのFVCの年間減少率が検討されました(図6)6)。%FVC 70%以下集団でのFVCの年間減少率はオフェブ群-115.4mL/年及びプラセボ群-207.1mL/年、%FVC 70%超集団ではオフェブ群-31.3mL/年及びプラセボ群-161.3mL/年でした(交互作用p値=0.3695、F検定)。%FVCが70%以上のような呼吸機能が保たれている患者さんへの適切な治療介入が、後々の予後を考える上で非常に重要となってきます。
図6

本試験において、有害事象はオフェブ群332例中326例(98.2%)、プラセボ群331例中308例(93.1%)に認められました(図7)。オフェブ群における重篤な有害事象は147例に認められ、主なものは肺炎24例、間質性肺疾患19例、急性呼吸不全16例でした。投与中止に至った有害事象は73例に認められ、主なものは下痢21例、ALT増加6例、薬物性肝障害5例でした。死亡に至った有害事象は21例に認められ、内訳は急性呼吸不全4例、呼吸不全3例、肺炎2例、間質性肺疾患、肺線維症、間質性肺疾患・呼吸不全、冠動脈硬化症、敗血症性ショック、肺感染・肺線維症、肺敗血症、細菌性敗血症・急性呼吸不全、うっ血性心不全、心停止、心不全、死亡が各1例でした。
オフェブ群における主な有害事象は、下痢72.3%、悪心30.1%、嘔吐19.3%などでした(図8)6)。
図7

図8

「INBUILD試験の結果により、抗線維化薬治療を早期に開始することの重要性が認識された」
2025年4月に、日本呼吸器学会と日本リウマチ学会合同で「膠原病に伴う間質性肺疾患 診断・治療指針2025」が刊行され、オフェブのPF-ILDに対する有効性や安全性を検証したINBUILD試験の結果について記載されるとともに、RA-ILDの治療アルゴリズム(案)が示されています(図9)7)。
図9

また、抗線維化薬治療を早期に開始することの重要性が明記され、これまで曖昧であった治療介入のタイミングが明確に示されました。さらに、呼吸機能(FVC)を定期的に評価し、その低下を早期に検出することが推奨されるようになったことは、臨床現場に大きな変化をもたらしています。実臨床においては、抗線維化薬の適正使用のための正しい知識や診療方針の浸透に関して、改善の余地があると思います。本診断・治療指針の内容を今後、臨床現場に浸透させることで、診断・治療の標準化が進むと期待しています。
Point
- NBUILD試験は、Inclusion Criteriaと主要評価項目が明確であった
- INBUILD試験ではベースライン時の%FVC別(%FVC70%以下及び70%超)にみた投与52週時までのFVCの年間減少率が検討された
- INBUILD試験の結果から、PF-ILDの早期治療介入や定期的なFVCの評価の重要性が認識されるようになった
膠原病に伴うPF-ILD診療の現状と在り方
「膠原病患者さんにおいてPF-ILDは予後に直接関わる重要な因子」
RA自体は致死的な疾患ではありませんが、ILDを合併し肺の線維化が進行すると、肺での酸素交換ができずに呼吸機能が低下し予後不良となります。RA患者では死因の11.1%をILDが占めていると報告されています(図10)7,8)。わが国におけるRA患者数は約83万人と推定されている9)ことから試算すると、約9万人もの方々がILDによって命を落としていることが示唆されます。このように、PF-ILDは患者さんの予後に直接関連する重要な因子であり7)、適切な診療を行うことが重要です。
図10

また、PF-ILDの背景にある膠原病ごとに病態が大きく違う点にも注意が必要です。RAではCT画像においてUIPパターンが多く、診断の遅れが予後に影響します。全身性硬化症(SSc)ではNSIPパターンが主体で頻度が高いものの、UIPほど急激な悪化は少ないとされます。一方で、皮膚症状に目が行きがちで、ILDの早期発見につながらないケースがしばしばみられます。多発性筋炎/皮膚筋炎(PM/DM)は、急性・亜急性のILDを呈するケースがあり治療戦略が異なります。急性期の炎症性病態に対してはグルココルチコイドや免疫抑制薬を使用して、まずは炎症を抑え、慢性期に線維化病変が進行する場合に抗線維化薬を使用します。このように、背景にある疾患及び疾患挙動(disease behavior)を考慮した、適切な対応が求められます7)。
「CTD-ILDの診療では、治療介入を必要とするPF-ILDを見極めることが重要」
膠原病患者さんの診療にあたっては、常にILDの存在を念頭におきつつ、いち早くILDを診断すること、そして、線維化が進行するPF-ILDを見極め、早期に治療介入することが重要です。早期診断のためにまず行うべきは、問診と聴診による呼吸器症状の確認です。産業医科大学(以下当院)では、膠原病患者さん全員に対して、問診や聴診を初診時は必ず実施しています(図11)。
図11

特に聴診の重要度は高く、深呼吸をしていただき、吸気の最後に背部の下肺野から「パチパチ、バリバリ」という捻髪音がわずかでも聴取できれば線維化を疑う材料となります7)。次に、呼吸機能検査を実施して呼吸機能をチェックします。INBUILD試験の主要評価項目1,6)にもあるように、ILDの診療で最も重視されるのは呼吸機能の悪化です。そして、症状や呼吸機能の異常など、何らかの異常があった場合に胸部HRCTを実施します。当院では、胸部HRCT所見でILDを認めた場合は、重症度や組織パターンに応じたタイミング(進行リスクがある場合:3ヵ月ごと、進行が認められないと判断した場合:少なくとも1年ごと)で呼吸機能検査や胸部HRCTを実施し、進行性の基準に合致する場合は抗線維化薬による治療を検討しています。
ここで強調したいのは、胸部HRCTはあくまでも確信を得るための手段であるということです。また、放射線被ばくの影響も考慮しなくてはなりません。闇雲にHRCT検査を実施するのではなく、疑いをもった上で実施していただきたいと思います。そのうえで、被ばく量を考慮した正しいHRCT撮影を行っていただきたいと思います。
「患者さんとのコミュニケーションでは、具体的なシチュエーションを挙げて問診することが大切」
一番のコツであり基本となるのは、「心を込めて」お話することです。その上で以下の2点がポイントとなります(図12)。
図12

問診で呼吸器症状を聞き取ることは、慢性の疾患や高齢の方ではその変化に気づいていただくことが難しい場合もあります。自覚症状を尋ねる際は、症状に変化があるのではないかという前提で、「階段の上り下りや早歩きの時に、以前よりも息苦しいと感じることはありますか?」などと具体的な場面を挙げて確認します。日常生活の何気ない動作でも息苦しさを感じるようであれば、年齢によらず異常があると判断できます。また、そのようなやり取りをすることで、「ひとまず肺の音を聞いてみましょう」とスムーズな聴診への移行も可能となります。
また、ILDの病態の説明や治療方法の説明の際には、患者指導せんなどの資材を用いています。抗線維化薬による治療においては、なぜオフェブが効くのかを「RAやSScの根本治療ではないですが、肺の線維化を抑えるための大切な治療です」などと丁寧に説明します。肺の線維化を治療することで、将来の生活がどのように変わるのかをしっかりとご理解いただくことが、アドヒアランス向上や治療継続につながります。
Point
- 膠原病患者さんにおいて、PF-ILDは患者さんの予後に直接関わる要因である
- ILDの存在を念頭におきつつ、いち早くILDを診断し、治療介入を必要とするPF-ILDを見極めることが重要
- ①呼吸器症状(問診・聴診)、②呼吸器機能、③胸部HRCTを評価する
PF-ILD診療に今なお残るアンメットニーズ
「PF-ILDの診療では、診断の遅れや抗線維化薬の適切な使用が重要な課題に」
PF-ILD診療における最大の課題は、診断までに時間がかかりすぎることです。RA-ILDでは、発症からILDと診断されるまでの期間は平均11.5ヵ月かかることが報告されています(図13)10)。また、ILDと診断されてから平均15.2ヵ月で進行性のILD(PF-ILD)となり、医師がPF-ILDを認識するまでにさらに11.0ヵ月かかるとされています。特に最初に専門外の診療科を受診した場合は、診断や治療がスムーズに進まないケースも多くあります。
図13

こうした状況を招く一因には、疾患名のわかりにくさも関係するのではないかと考えています。「関節リウマチ」であれば、その名称から関節病変のみに焦点が当てられてしまい、肺の病変への対処が疎かになってしまうことも懸念されます。将来的には、疾患名の見直しや専門外の診療科から膠原病リウマチ内科への紹介を促進する啓発活動も必要だと考えています。
また、抗線維化薬治療の対象となる患者さんの選択にも課題があります。オフェブは低分子チロシンキナーゼ阻害薬であり2)、肺の線維化自体をターゲットとした薬剤です。したがって、免疫異常の是正や抗炎症効果を期待してオフェブを使用することはできません。つまり、自己抗体の存在や炎症が病態形成の主要因となる急性・亜急性のILD患者に対しては適していないことを意味します。急性・亜急性ILDと慢性ILDでは病態が異なり、治療方針が全く異なることを再度ご確認いただきたいと思います7)。
その他、抗線維化薬の治療介入の遅れやアドヒアランス低下の観点で、治療に伴う経済的負担が大きいことや消化器症状などの副作用の適切なマネジメントの理解・実践が挙げられます。
Point
- PF-ILDの診断までに時間がかかりすぎ、治療介入が遅れていることが最大の課題
- 抗線維化薬治療の対象となる患者さんの選択にも改善の余地がある
- その他、抗線維化薬治療に伴う経済的負担の大きさや、副作用の適切なマネジメントの理解・実践が課題
膠原病内科の先生方へのメッセージ
「PF-ILDを早期に見極めるために、丁寧な問診・聴診、そして呼吸機能検査の実施を」
ILDを合併する膠原病患者さんの診療においては、線維化が進行するPF-ILDを早期に見極め、呼吸機能が保たれている段階で治療介入へとつなげることが求められます。
PF-ILDの早期診断及び早期治療介入のためには、①診察のたびに問診や聴診を行って呼吸器症状をチェックし、②呼吸機能検査で経時的変化を捉え、③胸部HRCTにより線維化のパターンや広がりを検討することを実践することが肝要です。わが国は、CT検査を行いやすい環境で使用数は世界でもトップクラスですが11)、被ばくや費用などを考慮するとCTに頼りすぎてはいけません。いま一度、INBUILD試験のInclusion Criteriaや評価項目を振り返っていただき、PF-ILDとは何か、どのような指標をもって見極めるのかなど、理解を深めていただきたいと思います。
膠原病患者さんにおいては、生命予後に関わるPF-ILDを正しく理解・診断し、できるだけ早期に適切な治療へとつなげることが、長期予後を左右する時代になっています。引き続き、最新のエビデンスと実臨床の知見を踏まえながら、肺の線維化を見逃さず、早期介入に努めていただければと思います。
図14
その他の関連情報
特発性肺線維症および進行性肺線維症 国際診療ガイドライン2022(静止画)
日本ベーリンガーインゲルハイム
メディカルチャット 利用規約
当社の「日本ベーリンガーインゲルハイム メディカルチャット」(以下「本サービス」といいます)のご利用に際しては、本利用規約が適用されますので、必ず以下の記載事項をご確認下さい。
利用規約
- 本サービスは、当社所定のウェブページから文字によりお問い合わせいただくことにより、当社医薬品等に関する一般的な情報を、人工知能あるいは当社担当者により、文字及び図表により回答するサービスです(以下、人工知能による回答サービスを「AIチャット」、当社担当者による回答サービスを「有人チャット」といいます。)。ただし、AIチャットによる回答を原則とし、有人チャットは、AIチャットでの回答に対し、有人チャットでの回答も希望された場合に、提供させていただきます。
- 本サービスをご利用いただくことができるのは、当社医薬品等を扱いかつ国内に在住する医療関係者の方に限られます。当該医療関係者以外の方は、ご利用いただくことができません。
- 本利用規約に同意いただけない場合、本サービスを利用いただくことができません。本利用規約を最後までお読みいただき、「同意して利用する」ボタンを押した上で、本サービスをご利用下さい。
- 本サービスは、当社医薬品等に関する一般的なお問い合わせに対して回答するものとし、次の各号に掲げるお問い合わせについては、回答しないものとします。
- 当社医薬品等と関係のないお問い合わせ、または本サービスの回答範囲を逸脱したお問い合わせ
- 具体的な症状や治療方法に関するお問合せ
- 当社に適用される法令、ガイドラインまたは行政上の指導、当社自主規制その他当社が遵守すべきルールにより回答できないお問い合わせ
- 文字化け等により入力内容が判断できないお問い合わせ
- 前各号に掲げるほか、本サービスにより、適切な回答をすることができないと当社が判断した事項に関するお問い合わせ
- 本サービスは、日本語のみに対応しています。
- 本サービスは、当社医薬品の副作用、不具合及び有害事象の報告を受け付けていません。
- お問い合わせの内容によっては、本サービスでは十分に回答できない場合もございます。予めご了承下さい。
- 本サービスの利用可能時間は、以下のとおりです。
- AIチャット
24時間365日 - 有人チャット
平日9:00~17:00
- AIチャット
- 前項に関わらず、メンテナンス及び障害等のため一時的に本サービスを中断する場合がございます。
本サービスのご利用の際には、原則として、個人情報(お名前、ご住所、電話番号、メールアドレス等)を入力しないようお願いします。ただし、AIチャット及び有人チャットを問わず、当社医薬品の適用外使用に関するお問い合わせについては、コンプライアンス上の理由により、当社より、氏名及び施設名の入力を求める場合がございます。この場合には、当社プライバシーポリシーの内容を確認いただき、同意いただける場合に限り、入力して下さい(プライバシーポリシーについては「VIII 利用規約、プライバシーポリシー」に記載のURLからアクセス下さい)。その他の場合に、当社より個人情報の入力を求めることは一切ございません。
- 当社医薬品のご使用にあたっては、最新の添付文書等をご確認下さい。
- 当社は、本サービスまたは本サービスにより提供される情報の利用に際し生じた結果については、一切責任を負いません。
本サービスの利用にあたり、以下の各号の行為を禁止します。
- 本サービスにより提供される情報を複製、複写、転載、改変等する行為
- 第三者または当社の知的財産権その他の権利を侵害する行為
- 第三者または当社を誹謗中傷し、または名誉・信用を毀損する行為
- 本サービスの利用による営利目的の行為
- 本サービスの運営又は他の利用者による本サービスの利用の妨げとなる行為
- 前各号のほか、当社が不適当であると判断する行為
当社は、いつでも本サービスの提供を終了、またはその内容を変更することができるものとします。
本サービスの利用に関しては、以下の利用規約及びプライバシーポリシーが併せて適用されますので、ご確認下さい。