CKD治療でこんなこと思ったことはありませんか?(静止画)
サイトへ公開:2025年11月27日 (木)
クイックリンク

最近、eGFRが60mL/min/1.73m2を切った2型糖尿病のある方が増えてきたな。でも、蛋白尿はみられていない方も結構いるな。蛋白尿がみられないうちは、慢性腎臓病(CKD)治療はまだ不要だろう。今の治療のまま様子を見よう。
先生!! 実はこのようなデータがあります
ご紹介するデータの要点
アルブミン尿が正常でもeGFRが低下していると、腎・心血管イベント発現リスクが高くなる
eGFRスロープが負の方向に急峻であると、腎イベント等のリスクが高くなる
2型糖尿病のある方では、アルブミン尿が正常でもeGFRが低下していると、腎・心血管イベント発現リスクが高くなる
2型糖尿病のある方では、アルブミン尿が正常でもeGFRが60未満の場合、重篤な腎イベントのリスクが4.1倍高くなります。
蛋白尿だけでは腎イベントリスクは判断できないことが、国内のデータで報告されています。
こちらは、アルブミン尿が正常な2型糖尿病のある方を対象に、eGFR<60mL/min/1.73m2とeGFR≧60mL/min/1.73m2の2群に分け、予後を検討した後ろ向き観察研究です。
このデータが示すとおり、アルブミン尿が正常であってもeGFR<60mL/min/1.73m2になると、将来、腎機能が半分に低下、または腎代替療法が必要になるリスクが4.1倍に、そして、今は出ていない蛋白尿が新たに出現するリスクが2.1倍に上昇することが報告されました。

そして、問題は腎イベントリスクだけではありません。eGFRの低下は心臓にも影響を与えます。
こちらは、アルブミン尿が正常な2型糖尿病のある方を対象にeGFR別に予後を検討した前向きコホート研究です。
このデータが示すとおり、eGFR 30~59mL/min/1.73m2の群の心血管イベント発現リスクは、eGFR≧90mL/min/1.73m2の群の3.05倍だったことが報告されました。
この結果はまさに心腎連関を表すものであり、eGFRの低下が、いかに心臓にとっても無視できないリスクであるかを示しています。

2型糖尿病のある方では、eGFRスロープが負の方向に急峻であると、腎イベント等のリスクが高くなる
これまでeGFRの低下がもたらすリスクを確認してきました。最後に、その低下速度、すなわちeGFRスロープの重要性を示すデータをご紹介します。
本試験では、2型糖尿病のある方を対象に、eGFRスロープの負の値が大きい群(全体の25%と規定)(<-1.63mL/min/1.73m2/年)と中央値付近の群(全体の50%と規定)(-1.63~0.33mL/min/1.73m2/年)で、主要腎イベント(維持透析、腎移植、腎疾患による死亡)、主要大血管イベント(非致死的または致死的心筋梗塞、非致死的または致死的脳卒中、その他の心血管死)、全死亡のリスクを比較しました。
結果として、eGFRスロープの負の値が大きい群では中央値付近の群と比べて、主要腎イベントのリスクが3.86倍になり、さらに主要大血管イベントのリスクが1.26倍、全死亡のリスクが1.38倍に上ったことが報告されました。

なるほど…。「蛋白尿が出ていないから、まだ大丈夫」と考えていたけど、その間にも、心腎双方のリスクがこれほど増大している可能性があったとは…。
これからは、蛋白尿がみられていなくても、eGFRの低下による心腎リスクを見据えて、早期に治療介入を検討したほうが良いかもしれないですね。
そして、eGFRスロープも確認し、それぞれの患者さんにあった治療方針を考える際の参考にしますね。
EMPA-KIDNEY試験
ここからはCKD※1治療薬のひとつであるSGLT2阻害薬ジャディアンスの有効性および安全性を検討した国際共同第Ⅲ相試験 EMPA-KIDNEY試験についてご紹介します。
※1 ただし、末期腎不全又は透析施行中の患者を除く
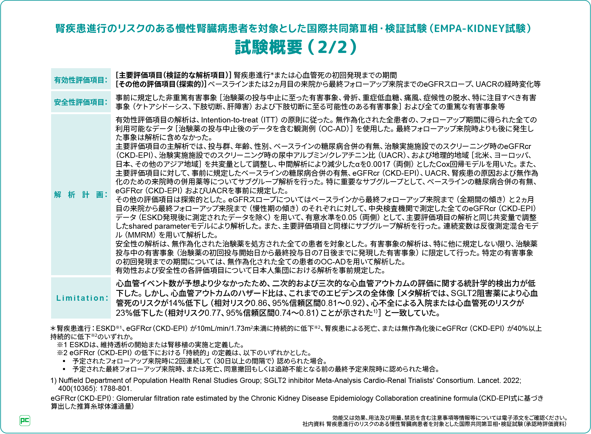
試験概要
本試験は、腎疾患進行のリスクのあるCKD患者6,581例を対象に、ジャディアンス10mgを1日1回経口投与した時の腎疾患進行または心血管死の初回発現までの期間に対する有効性および安全性をプラセボと比較検討しました。

主要評価項目は、腎疾患進行または心血管死の初回発現までの期間でした。その他の評価項目、安全性評価項目、解析計画はご覧のとおりです。

本試験は、CKDの適応取得を目的とした大規模臨床試験において初めて正常アルブミン尿の患者を組み入れ、eGFR値20以上の患者が登録された試験です。

また、心血管疾患の既往の有無や併用薬にかかわらず、幅広い患者背景のCKD患者が組み入れられました。

有効性
全体集団において、ジャディアンス10mgの投与により、主要評価項目(腎疾患進行または心血管死)のリスクは27%低下しました(p<0.0001、Cox回帰モデル)。また、RAS阻害薬使用群においては29%低下しました(p<0.0001、名目上のp値、Cox回帰モデル)。

その他の評価項目(探索的)としてeGFRスロープについて検討した結果、eGFRはご覧のとおり推移しました。

ジャディアンス10mg群はプラセボ群と比べて、全期間※2、慢性期※3の両方でeGFRスロープを有意に抑制しました(いずれもp<0.0001、名目上のp値、shared parameterモデル)。
※2 ベースラインから最終フォローアップ来院まで
※3 2ヵ月目の来院から最終フォローアップ来院まで

また、このeGFRスロープについて、ベースラインのUACR別のサブグループ解析が行われました。
その結果、UACRにかかわらず、ジャディアンス10mg群はプラセボ群と比べて、慢性期におけるeGFRスロープを有意に抑制しました(正常群:p=0.0008、微量および顕性アルブミン尿群:各p<0.0001、いずれも名目上のp値、shared parameterモデル)。

安全性
ジャディアンス10mg群の治験薬投与期間中央値21.82ヵ月での有害事象発現割合は、43.9%(1,444/3,292例)でした。
主な有害事象は、ジャディアンス10mg群で痛風231例(7.0%)、コロナウイルス感染98例(3.0%)、急性腎障害93例(2.8%)等、プラセボ群で痛風266例(8.1%)、急性腎障害117例(3.6%)、コロナウイルス感染107例(3.3%)等でした。
重篤な有害事象は、ジャディアンス10mg群でコロナウイルス感染98例、急性腎障害93例、血中カリウム増加76例等、プラセボ群で急性腎障害117例、コロナウイルス感染107例、血中カリウム増加87例等でした。
投与中止、死亡に至った有害事象はご覧のとおりでした。

本日の内容を先生のCKD診療にお役立ていただけますと幸いです
その他の関連情報
心血管イベントを考慮したCKD治療の4つの戦略とジャディアンスの臨床成績
日本ベーリンガーインゲルハイム
メディカルチャット 利用規約
当社の「日本ベーリンガーインゲルハイム メディカルチャット」(以下「本サービス」といいます)のご利用に際しては、本利用規約が適用されますので、必ず以下の記載事項をご確認下さい。
利用規約
- 本サービスは、当社所定のウェブページから文字によりお問い合わせいただくことにより、当社医薬品等に関する一般的な情報を、人工知能あるいは当社担当者により、文字及び図表により回答するサービスです(以下、人工知能による回答サービスを「AIチャット」、当社担当者による回答サービスを「有人チャット」といいます。)。ただし、AIチャットによる回答を原則とし、有人チャットは、AIチャットでの回答に対し、有人チャットでの回答も希望された場合に、提供させていただきます。
- 本サービスをご利用いただくことができるのは、当社医薬品等を扱いかつ国内に在住する医療関係者の方に限られます。当該医療関係者以外の方は、ご利用いただくことができません。
- 本利用規約に同意いただけない場合、本サービスを利用いただくことができません。本利用規約を最後までお読みいただき、「同意して利用する」ボタンを押した上で、本サービスをご利用下さい。
- 本サービスは、当社医薬品等に関する一般的なお問い合わせに対して回答するものとし、次の各号に掲げるお問い合わせについては、回答しないものとします。
- 当社医薬品等と関係のないお問い合わせ、または本サービスの回答範囲を逸脱したお問い合わせ
- 具体的な症状や治療方法に関するお問合せ
- 当社に適用される法令、ガイドラインまたは行政上の指導、当社自主規制その他当社が遵守すべきルールにより回答できないお問い合わせ
- 文字化け等により入力内容が判断できないお問い合わせ
- 前各号に掲げるほか、本サービスにより、適切な回答をすることができないと当社が判断した事項に関するお問い合わせ
- 本サービスは、日本語のみに対応しています。
- 本サービスは、当社医薬品の副作用、不具合及び有害事象の報告を受け付けていません。
- お問い合わせの内容によっては、本サービスでは十分に回答できない場合もございます。予めご了承下さい。
- 本サービスの利用可能時間は、以下のとおりです。
- AIチャット
24時間365日 - 有人チャット
平日9:00~17:00
- AIチャット
- 前項に関わらず、メンテナンス及び障害等のため一時的に本サービスを中断する場合がございます。
本サービスのご利用の際には、原則として、個人情報(お名前、ご住所、電話番号、メールアドレス等)を入力しないようお願いします。ただし、AIチャット及び有人チャットを問わず、当社医薬品の適用外使用に関するお問い合わせについては、コンプライアンス上の理由により、当社より、氏名及び施設名の入力を求める場合がございます。この場合には、当社プライバシーポリシーの内容を確認いただき、同意いただける場合に限り、入力して下さい(プライバシーポリシーについては「VIII 利用規約、プライバシーポリシー」に記載のURLからアクセス下さい)。その他の場合に、当社より個人情報の入力を求めることは一切ございません。
- 当社医薬品のご使用にあたっては、最新の添付文書等をご確認下さい。
- 当社は、本サービスまたは本サービスにより提供される情報の利用に際し生じた結果については、一切責任を負いません。
本サービスの利用にあたり、以下の各号の行為を禁止します。
- 本サービスにより提供される情報を複製、複写、転載、改変等する行為
- 第三者または当社の知的財産権その他の権利を侵害する行為
- 第三者または当社を誹謗中傷し、または名誉・信用を毀損する行為
- 本サービスの利用による営利目的の行為
- 本サービスの運営又は他の利用者による本サービスの利用の妨げとなる行為
- 前各号のほか、当社が不適当であると判断する行為
当社は、いつでも本サービスの提供を終了、またはその内容を変更することができるものとします。
本サービスの利用に関しては、以下の利用規約及びプライバシーポリシーが併せて適用されますので、ご確認下さい。