ジャディアンスの国際共同第Ⅲ相試験EMPA-KIDNEY試験~全体集団と日本人集団の結果~
サイトへ公開:2025年12月18日 (木)
クイックリンク

慢性腎臓病(CKD)※1治療薬のひとつであるジャディアンスの国際共同第Ⅲ相試験 EMPA-KIDNEY試験の結果については知っているけど、この結果ってどのくらい日本人患者さんにも当てはまるのかな…
※1 ただし、末期腎不全又は透析施行中の患者を除く
先生!! 実はこのようなデータがあります
ご紹介するデータの要点
EMPA-KIDNEY試験では、全体集団に加え、事前規定された日本人集団(584例)の解析も行われた
全体集団では、ジャディアンス10mgの投与により、主要評価項目(腎疾患進行または心血管死)のリスクが27%低下した(検証的な解析結果)
日本人集団では、ジャディアンス10mgの投与により、主要評価項目のリスクが56%低下した(サブグループ解析)
全体集団におけるジャディアンス10mg群の重篤な有害事象は、コロナウイルス感染98例、急性腎障害93例、血中カリウム増加76例等、主な有害事象は痛風231例(7.0%)、コロナウイルス感染98例(3.0%)、急性腎障害93例(2.8%)等だった
日本人集団におけるジャディアンス10mg群の重篤な有害事象は、白内障手術8例、末期腎疾患5例、動静脈シャント手術4例等、主な有害事象は低血糖9例(3.1%)、白内障手術8例(2.7%)、脱水6例(2.1%)等だった
EMPA-KIDNEY試験およびEMPA-REG OUTCOME®では、幅広いeGFR値のCKD患者が組み入れられた
EMPA-KIDNEY試験
本試験は、腎疾患進行のリスクのあるCKD患者6,581例を対象に、ジャディアンス10mgを1日1回経口投与した時の腎疾患進行または心血管死の初回発現までの期間に対する有効性および安全性をプラセボと比較検討しました。
また、対象患者のうち584例が日本人でした。

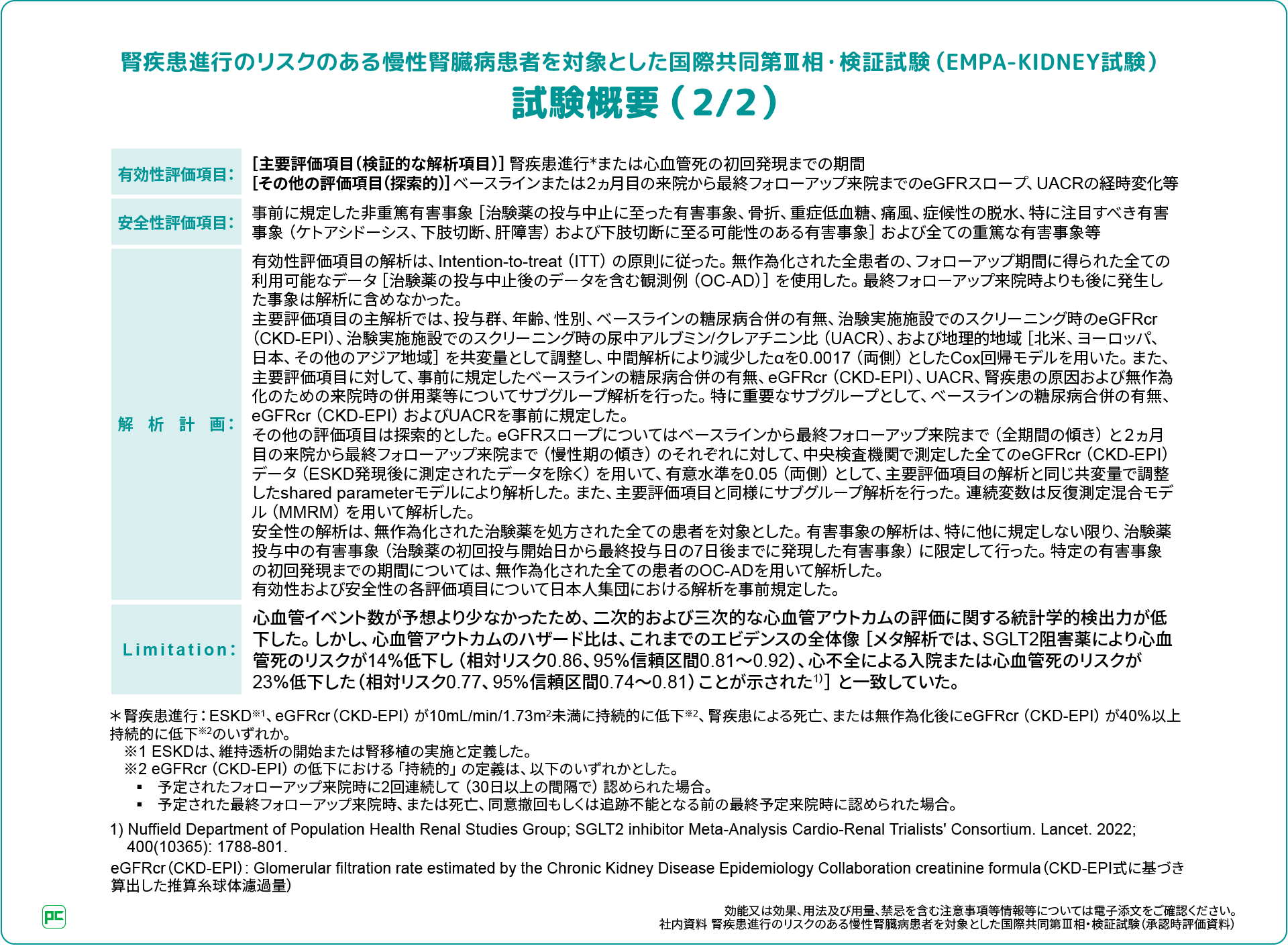
主要評価項目は、腎疾患進行または心血管死の初回発現までの期間でした。その他の評価項目、安全性評価項目、解析計画はご覧のとおりであり、有効性および安全性の各評価項目について日本人集団における解析が事前規定されていました。

本試験は、CKD治療薬として初めてアルブミン尿のステージA1(UACR<30mg/gCr)を組み入れ、eGFR20mL/min/1.73m2以上の患者を登録した大規模臨床試験です。

また、糖尿病合併の有無にかかわらず、様々な腎疾患の原因を有するCKD患者が組み入れられました。

有効性
全体集団では、ジャディアンス10mgの投与により、主要評価項目(腎疾患進行または心血管死)のリスクが27%低下した
主要評価項目である腎疾患進行または心血管死の初回発現までの期間において、全体集団では、ジャディアンス10mg群のプラセボ群に対するハザード比は0.73で、イベントリスクが27%低下し、ジャディアンス10mg群の優越性が検証されました(99.83%CI 0.59-0.89、p<0.0001、Cox回帰モデル)。

日本人集団では、ジャディアンス10mgの投与により、主要評価項目のリスクが56%低下した
日本人集団では、主要評価項目についてジャディアンス10mg群のプラセボ群に対するハザード比は0.44で、主要評価項目のリスクが56%低下しました(95%CI 0.28-0.69、p=0.0004、名目上のp値、Cox回帰モデル)。
日本人集団および全体集団における無作為化時のRAS阻害薬使用別の主要評価項目の結果はご覧のとおりでした。

本試験では、その他の評価項目(探索的)としてeGFRスロープについて検討されました。
なお、eGFRスロープとは、eGFRの年間変化率の指標であり、負の値が小さいほど、1年あたりのeGFRの低下が少ないことを示します。
その結果、eGFRはご覧のとおり推移しました。

また、日本人集団において、ジャディアンス10mg群はプラセボ群と比べて、全期間※2、慢性期※3の両方でeGFRスロープを有意に抑制しました(全期間:p=0.0012、慢性期:p<0.0001、いずれも名目上のp値、shared parameterモデル)。
全体集団および日本人集団における全期間および慢性期のeGFRスロープは、ご覧のとおりでした。
※2 ベースラインから最終フォローアップ来院まで
※3 2ヵ月目の来院から最終フォローアップ来院まで

安全性
全体集団におけるジャディアンス10mg群の重篤な有害事象は、コロナウイルス感染98例、急性腎障害93例、血中カリウム増加76例等、主な有害事象は痛風231例(7.0%)、コロナウイルス感染98例(3.0%)、急性腎障害93例(2.8%)等だった
全体集団におけるジャディアンス10mg群の治験薬投与期間中央値21.82ヵ月での有害事象発現割合は、43.9%(1,444/3,292例)でした。
主な有害事象は、ジャディアンス10mg群で痛風231例(7.0%)、コロナウイルス感染98例(3.0%)、急性腎障害93例(2.8%)等、プラセボ群で痛風266例(8.1%)、急性腎障害117例(3.6%)、コロナウイルス感染107例(3.3%)等でした。
重篤な有害事象は、ジャディアンス10mg群でコロナウイルス感染98例、急性腎障害93例、血中カリウム増加76例等、プラセボ群で急性腎障害117例、コロナウイルス感染107例、血中カリウム増加87例等でした。
投与中止、死亡に至った有害事象はご覧のとおりでした。

日本人集団におけるジャディアンス10mg群の治験薬投与期間中央値26.12ヵ月での有害事象発現割合は、37.7%(110/292例)でした。
主な有害事象は、ジャディアンス10mg群で低血糖9例(3.1%)、白内障手術8例(2.7%)、脱水6例(2.1%)等、プラセボ群で白内障手術15例(5.1%)、動静脈シャント手術、血中クレアチニン増加各9例(3.1%)等でした。
重篤な有害事象は、ジャディアンス10mg群で白内障手術8例、末期腎疾患5例、動静脈シャント手術4例等、プラセボ群で白内障手術15例、動静脈シャント手術、血中クレアチニン増加各9例等でした。
投与中止、死亡に至った有害事象はご覧のとおりでした。

以上のように、ジャディアンスではEMPA-KIDNEY試験においてCKD患者に対する有効性および安全性が検討されています。 このジャディアンスによる腎アウトカムへの影響については、EMPA-KIDNEY試験だけでなく、EMPA-REG OUTCOME®において心血管アウトカムとともに検討されています。
ジャディアンスの各臨床試験における対象患者
EMPA-KIDNEY試験およびEMPA-REG OUTCOME®では、幅広いeGFR値のCKD患者が組み入れられた
こちらは、EMPA-KIDNEY試験とEMPA-REG OUTCOME®の対象患者のeGFRおよびアルブミン尿の区分を示しています。
EMPA-REG OUTCOME®では、eGFR≧30mL/min/1.73m2の2型糖尿病のある方が組み入れられました。また、EMPA-KIDNEY試験では、糖尿病合併の有無にかかわらず、eGFR≧45~<90mL/min/1.73m2かつUACR≧200mg/gCrまたはeGFR≧20~<45mL/min/1.73m2の患者が対象とされました。
このことから、ジャディアンスはG1からG4までの幅広いeGFR区分を対象としたエビデンスを有します。

EMPA-REG OUTCOME®
EMPA-REG OUTCOME®では、心血管イベントのリスクを有する2型糖尿病のある方を対象に、標準治療にジャディアンスを上乗せした場合の影響を検討しました。
主要評価項目は、3P-MACE(心血管死、非致死的心筋梗塞、非致死的脳卒中)の発現でした。
その他の副次評価項目は心血管死、腎複合イベント等、その他の評価項目、安全性評価項目、解析計画はご覧のとおりです。

【参考情報】 有効性
主要評価項目である3P-MACE(心血管死、非致死性心筋梗塞、非致死性脳卒中)の発現について、プラセボ群に対するジャディアンス群のハザード比は0.86であり、有意差があることが検証されました(p=0.04、Cox比例ハザードモデル)。

その他の評価項目(探索的)として全死亡の発現率について、用量別に検討した結果、プラセボ群に対するジャディアンス10mg群のハザード比は0.70(95%CI 0.56-0.87)、ジャディアンス25mg群のハザード比は0.67(95%CI 0.54-0.83)でした。

また、その他の副次評価項目(探索的)として腎複合イベントの発現率について、用量別に検討した結果、プラセボ群に対するジャディアンス10mg群のハザード比は0.61(95%CI 0.53-0.72)、ジャディアンス25mgのハザード比は0.61(95%CI 0.52-0.71)でした。

さらに、その他の評価項目(探索的)として用量別にeGFR値の推移を検討した結果、eGFR値は経時的にご覧のように推移しました。

安全性
本試験における有害事象の発現率は、ジャディアンス10mg群で90.1%、25mg群で90.4%でした。
主な有害事象は、ジャディアンス10mg群で低血糖29.7%、尿路感染14.8%、高血糖9.4%等、25mg群で低血糖28.8%、尿路感染14.8%、鼻咽頭炎9.4%等でした。
重篤な有害事象は、ジャディアンス10mg群で低血糖38例、心筋梗塞33例、不安定狭心症28例等、25mg群で急性心筋梗塞33例、心筋梗塞、低血糖各32例等でした。
投与中止、死亡に至った有害事象はご覧のとおりでした。

用法及び用量
ここからは、ジャディアンスの用法及び用量についてご紹介します。
CKD※4に対する投与用量は10mg 1用量です。朝食前または朝食後のどちらにおいても服用可能です。
また、CKDを併発している2型糖尿病のある方では、血糖マネジメントがうまくいかない場合には血糖マネジメントを目的としてジャディアンスを25mgに増量することができます。
各適応症および腎機能別の投与可能な範囲は、ご覧のとおりです。
※4 ただし、末期腎不全又は透析施行中の患者を除く

日本人を含むアジア人は、欧米人と比べてeGFRの低下速度が速く、末期腎不全(腎代替療法)への進行リスクが高いという報告もあるため1)、ジャディアンスの全体集団だけでなく、日本人集団における結果は治療選択の際に参考になりますね。
また、ジャディアンスが幅広いeGFR値のCKD患者さんでエビデンスを有することは、普段私が診療している様々なCKDステージの患者さんに対する治療を検討する上で参考になります。
【参考文献】
- Barbour SJ, et al. Nephrol Dial Transplant. 2010;25(11):3663-3672.
その他の関連情報
心血管イベントを考慮したCKD治療の4つの戦略とジャディアンスの臨床成績
日本ベーリンガーインゲルハイム
メディカルチャット 利用規約
当社の「日本ベーリンガーインゲルハイム メディカルチャット」(以下「本サービス」といいます)のご利用に際しては、本利用規約が適用されますので、必ず以下の記載事項をご確認下さい。
利用規約
- 本サービスは、当社所定のウェブページから文字によりお問い合わせいただくことにより、当社医薬品等に関する一般的な情報を、人工知能あるいは当社担当者により、文字及び図表により回答するサービスです(以下、人工知能による回答サービスを「AIチャット」、当社担当者による回答サービスを「有人チャット」といいます。)。ただし、AIチャットによる回答を原則とし、有人チャットは、AIチャットでの回答に対し、有人チャットでの回答も希望された場合に、提供させていただきます。
- 本サービスをご利用いただくことができるのは、当社医薬品等を扱いかつ国内に在住する医療関係者の方に限られます。当該医療関係者以外の方は、ご利用いただくことができません。
- 本利用規約に同意いただけない場合、本サービスを利用いただくことができません。本利用規約を最後までお読みいただき、「同意して利用する」ボタンを押した上で、本サービスをご利用下さい。
- 本サービスは、当社医薬品等に関する一般的なお問い合わせに対して回答するものとし、次の各号に掲げるお問い合わせについては、回答しないものとします。
- 当社医薬品等と関係のないお問い合わせ、または本サービスの回答範囲を逸脱したお問い合わせ
- 具体的な症状や治療方法に関するお問合せ
- 当社に適用される法令、ガイドラインまたは行政上の指導、当社自主規制その他当社が遵守すべきルールにより回答できないお問い合わせ
- 文字化け等により入力内容が判断できないお問い合わせ
- 前各号に掲げるほか、本サービスにより、適切な回答をすることができないと当社が判断した事項に関するお問い合わせ
- 本サービスは、日本語のみに対応しています。
- 本サービスは、当社医薬品の副作用、不具合及び有害事象の報告を受け付けていません。
- お問い合わせの内容によっては、本サービスでは十分に回答できない場合もございます。予めご了承下さい。
- 本サービスの利用可能時間は、以下のとおりです。
- AIチャット
24時間365日 - 有人チャット
平日9:00~17:00
- AIチャット
- 前項に関わらず、メンテナンス及び障害等のため一時的に本サービスを中断する場合がございます。
本サービスのご利用の際には、原則として、個人情報(お名前、ご住所、電話番号、メールアドレス等)を入力しないようお願いします。ただし、AIチャット及び有人チャットを問わず、当社医薬品の適用外使用に関するお問い合わせについては、コンプライアンス上の理由により、当社より、氏名及び施設名の入力を求める場合がございます。この場合には、当社プライバシーポリシーの内容を確認いただき、同意いただける場合に限り、入力して下さい(プライバシーポリシーについては「VIII 利用規約、プライバシーポリシー」に記載のURLからアクセス下さい)。その他の場合に、当社より個人情報の入力を求めることは一切ございません。
- 当社医薬品のご使用にあたっては、最新の添付文書等をご確認下さい。
- 当社は、本サービスまたは本サービスにより提供される情報の利用に際し生じた結果については、一切責任を負いません。
本サービスの利用にあたり、以下の各号の行為を禁止します。
- 本サービスにより提供される情報を複製、複写、転載、改変等する行為
- 第三者または当社の知的財産権その他の権利を侵害する行為
- 第三者または当社を誹謗中傷し、または名誉・信用を毀損する行為
- 本サービスの利用による営利目的の行為
- 本サービスの運営又は他の利用者による本サービスの利用の妨げとなる行為
- 前各号のほか、当社が不適当であると判断する行為
当社は、いつでも本サービスの提供を終了、またはその内容を変更することができるものとします。
本サービスの利用に関しては、以下の利用規約及びプライバシーポリシーが併せて適用されますので、ご確認下さい。