ARBで治療中の高血圧患者におけるCKD診療

サイトへ公開:2026年01月29日 (木)

ARBで治療中の高血圧患者さんのeGFRが60mL/min/1.73m2未満まで落ちていて、蛋白尿も見られるけど、ARBにSGLT2阻害薬を追加することを検討した方がいいのかな?

先生!! 実はこのようなデータがあります

ご紹介するデータの要点

ARBとSGLT2阻害薬は異なる作用機序で、糸球体内圧を低下させる
SGLT2阻害薬のひとつ、ジャディアンスの国際共同第Ⅲ相試験 EMPA-KIDNEY試験では、全体集団に加え、RAS阻害薬使用有無別の解析も行われた
また、実臨床におけるSGLT2阻害薬の慢性腎臓病(CKD)進行に対する効果を検討した後ろ向き研究では、RAS阻害薬併用群におけるSGLT2阻害薬投与前後のeGFRスロープの変化について検討された

ARBとSGLT2阻害薬は異なる作用機序で、糸球体内圧を低下させる

CKDが進行すると、輸入細動脈の拡張と輸出細動脈の収縮が起き、糸球体内圧が上昇します。これによりアルブミン尿の増加や糸球体硬化が促進され、さらなる腎機能低下につながります。
ARBは、収縮した輸出細動脈を拡張させることで、糸球体内圧を低下させます。一方、SGLT2阻害薬は、拡張していた輸入細動脈を改善することで、糸球体への血液の過剰な流入を抑え、糸球体内圧を低下させることが期待されます。
このように、ARBとSGLT2阻害薬は異なる作用機序で、糸球体内圧を低下させると考えられています。

EMPA-KIDNEY試験

SGLT2阻害薬のひとつであるジャディアンスの有効性および安全性を検討した国際共同第Ⅲ相試験 EMPA-KIDNEY試験についてご紹介します。
本試験では、全体集団に加え、RAS阻害薬使用有無別の解析も行われました。

本試験は、腎疾患進行のリスクのあるCKD患者6,581例を対象に、ジャディアンス10mgを1日1回経口投与した時の腎疾患進行または心血管死の初回発現までの期間に対する有効性および安全性をプラセボと比較検討しました。

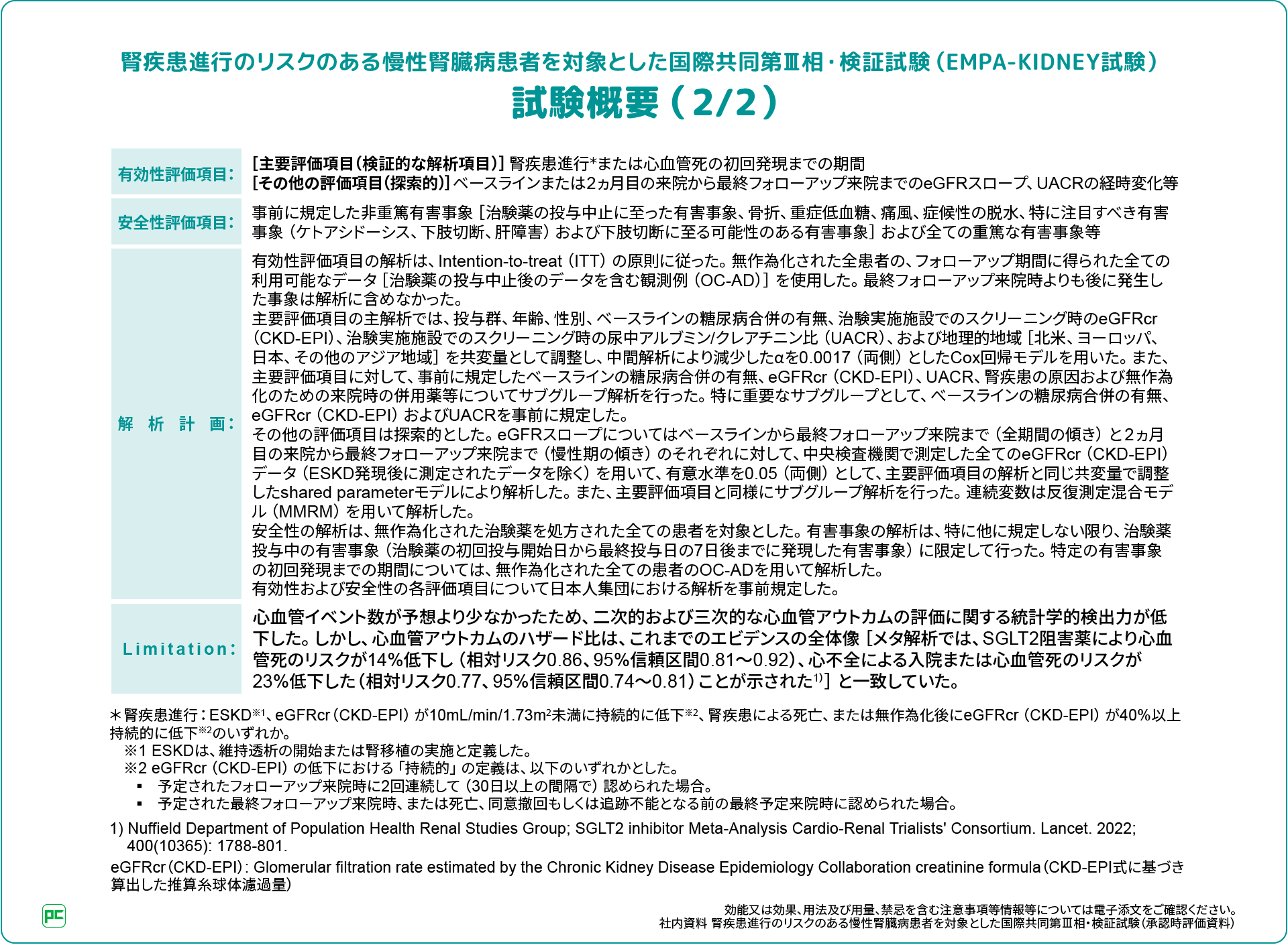
主要評価項目は、腎疾患進行または心血管死の初回発現までの期間でした。その他の評価項目、安全性評価項目、解析計画はご覧のとおりです。

本試験は、CKDの適応取得を目的とした大規模臨床試験において初めて蛋白尿区分A1を組み入れ、eGFR値20以上の患者が登録された試験です。

また、糖尿病合併、心血管疾患の既往、併用薬の有無にかかわらず、幅広い患者背景のCKD患者が組み入れられました。
本試験において、RAS阻害薬使用中の患者は85.2%でした。

有効性

全体集団において、ジャディアンス10mgの投与により、主要評価項目(腎疾患進行または心血管死)のリスクは27%低下しました(p<0.0001、Cox回帰モデル)。また、RAS阻害薬使用有無別の解析を行った結果、RAS阻害薬使用群においては29%低下しました(p<0.0001、名目上のp値、Cox回帰モデル)。

その他の評価項目(探索的)としてeGFRスロープについて検討した結果、eGFRはご覧のとおり推移しました。

ジャディアンス10mg群はプラセボ群と比べて、全期間※1、慢性期※2の両方でeGFRスロープを有意に抑制しました(いずれもp<0.0001、名目上のp値、shared parameterモデル)。 
※1 ベースラインから最終フォローアップ来院まで
※2 2ヵ月目の来院から最終フォローアップ来院まで

また、慢性期のeGFRスロープについては、ベースラインの糖尿病の有無、eGFR、UACR別および無作為化時のRAS阻害薬の使用別のサブグループ解析が行われ、結果はご覧のとおりでした。

安全性

ジャディアンス10mg群の治験薬投与期間中央値21.82ヵ月での有害事象発現割合は、43.9%(1,444/3,292例)でした。
主な有害事象は、ジャディアンス10mg群で痛風231例(7.0%)、コロナウイルス感染98例(3.0%)、急性腎障害93例(2.8%)等、プラセボ群で痛風266例(8.1%)、急性腎障害117例(3.6%)、コロナウイルス感染107例(3.3%)等でした。
重篤な有害事象は、ジャディアンス10mg群でコロナウイルス感染98例、急性腎障害93例、血中カリウム増加76例等、プラセボ群で急性腎障害117例、コロナウイルス感染107例、血中カリウム増加87例等でした。
投与中止、死亡に至った有害事象はご覧のとおりでした。

実臨床におけるSGLT2阻害薬のCKD進行に対する効果を検討した後ろ向き研究では、RAS阻害薬併用群におけるSGLT2阻害薬投与前後のeGFRスロープの変化について検討された

では、糖尿病非合併のCKD患者を対象に、実臨床におけるSGLT2阻害薬の腎機能への影響を検討した海外のリアルワールドデータについて見ていきましょう。

本試験の評価項目は、SGLT2阻害薬投与前後のeGFRスロープの差であり、RAS阻害薬の使用の有無別のサブグループ解析が行われました。
なお、論文中に、安全性についての記載はありませんでした。
安全性情報については、各製剤の電子添文をご確認ください。

本試験の評価項目として設定されたeGFRスロープとは、1年あたりのeGFRの低下速度を示す指標です。このeGFRスロープの低下が治療介入によって0.5~1.0mL/min/1.73m2/年緩やかになると、腎疾患進行が抑制される可能性があることが報告されています。

本試験の結果、SGLT2阻害薬投与後のeGFRスロープは、全体集団において、投与前よりも3.91mL/min/1.73m2/年緩やかになりました(投与前後のeGFRスロープはそれぞれ、-5.57、-1.66mL/min/1.73m2/年)。

また、RAS阻害薬併用群では、その差は3.68mL/min/1.73m2/年でした(投与前後のeGFRスロープはそれぞれ、-5.60、-1.92mL/min/1.73m2/年)。

ARBとSGLT2阻害薬が異なる作用点でアプローチするというのは、併用を考えるうえで根拠になりますね。そして、実臨床データでRAS阻害薬にSGLT2阻害薬を上乗せした際のeGFRスロープの変化が示されているのは、参考になります。
これからは、より積極的な腎保護のために、この併用療法も選択肢のひとつとして検討していきます。

本日の内容を先生のCKD診療にお役立ていただけますと幸いです

本ページは会員限定ページです。
ログインまたは新規会員登録後にご覧いただけます。

会員専用サイト

医療関係者のニーズに応える会員限定のコンテンツを提供します。

会員専用サイトにアクセス​

より良い医療の提供をめざす医療関係者の皆さまに​

  • 国内外の専門家が解説する最新トピック
  • キャリア開発のためのソフトスキル
  • 地域医療と患者さんの日常を支える医療施策情報

などの最新情報を定期的にお届けします。​

P-Mark 作成年月:2025年11月