IPF以外の線維化性ILDにおける進行性肺線維症への進行リスクと治療介入(静止画)
サイトへ公開:2024年11月28日 (木)
クイックリンク
ご監修:近藤 康博先生(公立陶生病院 副院長 呼吸器・アレルギー疾患内科)
今回は、特発性肺線維症(IPF)以外の線維化性間質性肺疾患(FILD)における進行性肺線維症(PPF)への進行リスクと治療介入についてご紹介します。
IPF以外のFILDにおけるPPFへの進行
われわれのグループは、本邦で初めてIPF以外のFILD患者さんを対象にPPFへの進行を調べる研究をMDVデータベース※1を用いて行いました1)(図1)。
本研究では、2012年1月1日から2020年5月28日までの約8年間にわたって蓄積された患者さん41,008,265例から、図2に示すフローに沿って、IPF以外のFILD患者さん34,960例を抽出し、解析を行いました。
なお、本研究では基準日を2回目のFILDの診断日としました。
MDV:Medical Data Vision
※1 急性期病院(主に高度医療提供医療機関とみなされる)の入院患者及び外来患者の診療請求と診断・処置を組み合わせたデータで構成された、メディカル・データ・ビジョン株式会社のデータベース
図1

図2

本研究の解析対象となった患者さんのベースライン時の患者背景を、図3、4にお示しします。
平均年齢は基準日※2時点で71.13歳であり、52.53%は男性でした。基準日※2以前12ヵ月間の併存疾患としては、胃食道逆流症が36.23%と最も多く、次いで慢性閉塞性肺疾患(COPD)が20.70%、冠状動脈性疾患が17.35%でした(図3)。
※2 FILDの2回目の診断日
図3

CTD-ILD以外のILDは全体の77.13%を占めており、うち、単一の診断がついた上位3つの疾患は分類不能型特発性間質性肺炎(分類不能型IIP) 25,012/34,960例(全体の71.54%)、サルコイドーシス 470/34,960例(全体の1.34%)、過敏性肺炎を除く曝露関連間質性肺疾患(ILD) 307/34,960例(全体の0.88%)でした。
CTD-ILDのうち上位3つを占めていた疾患は、シェーグレン症候群に伴うILD 964/34,960例(全体の2.76%)、全身性強皮症に伴うILD(SSc-ILD) 877/34,960例(全体の2.51%)、関節リウマチに伴うILD(RA-ILD) 808/34,960例(全体の2.31%)でした(図4)。
CTD-ILD:膠原病に伴う間質性肺疾患
図4

基準日※2以前6ヵ月間の検査及び治療状況を図6にお示しします。
高分解能CT(HRCT)/CT検査は、59.43%の患者さんで実施されていました。
治療については、20.84%の患者さんで経口コルチコステロイドが使用されており、次いで3.84%の患者さんでタクロリムスが使用されていました(図5)。
図5

全体集団におけるPPFへの進行率の推移を、図6左のグラフにお示しします(図6左)。
基準日※2から24ヵ月時点におけるPPFへの進行率は39.5%(95% CI:38.9%-40.1%)でした。
なお、PPFへの進行の代替指標は図6右の表のとおりでした(図6右)。
図6

本研究では、疾患別のPPFへの累積進行率も検討しました。
図7に示すように、CTD-ILDを含めたいずれの疾患においても、約5年後には50%を超える患者さんがPPFに進行するリスクがあることが明らかになりました。
この結果から、FILDでは定期的なモニタリングを長期にわたって継続し、PPFへの進行の有無を確認する必要があるといえます。
図7

COPD Assessment Test(CAT)を用いたIPFを除くFILDのPPFへの進行予測
先ほど紹介したように、IPF以外のFILD患者さんを対象にPPFへの進行を調べたわれわれの研究では、59.43%の患者さんでHRCTもしくはCT検査が実施されていました1)。しかしながら、実臨床では、被ばくの懸念などが理由で、HRCT検査を頻繁に実施できないといった場合もあると思います。
FILD患者さんに対するHRCT検査をはじめとした精密検査の実施判断に役立つツールのひとつに、CATがあります。
CATは、本来COPD患者さんの健康状態を評価する質問票です。症状とQOLに関する8項目について各々0~5点で回答し、その合計点で評価を行います。従来の質問票に比べて簡便で短時間で回答することができ、健康関連QOLの代表的質問票SGRQとの良好な相関が検証されています(図8)2,3)。
最近では、CATがCOPD以外の疾患でも応用され始めています。
QOL:生活の質
SGRQ:St George's Respiratory Questionnaire
図8

FILD患者さんにおけるCATの有用性について、われわれのグループが行った研究内容4)をもとに詳しく見ていきましょう。まず、本研究における研究の限界は図9のとおりです。
図9

本研究は、FILD患者さん501例(IPF:188例、非特異性間質性肺炎:16例、慢性過敏性肺炎:14例、分類不能型特発性間質性肺炎:166例、CTD-ILD:117例)を対象に行いました。図10に、本研究の対象となったFILD患者さんのベースライン時における患者背景を、CATスコア10点未満(軽度)、10-20点(中程度)、21-30点(重度)、31-40点(非常に重度)の4つのカテゴリ別にお示しします(図10)。
図10

この4つのカテゴリ別に、mMRC呼吸困難スケール、FVC正常予測値、DLCO正常予測値、6分間歩行距離を示したはこひげ図を図11にお示しします(図11)。これらの検査指標とCATスコアの間には、相関関係が認められました(いずれもp<0.001、スピアマンの相関係数)4)。各項目の相関係数は次のとおりです。
・mMRC呼吸困難スケール:0.649
・FVC正常予測値:-0.411
・DLCO正常予測値:-0.465
・6分間歩行距離:-0.469
CATスコアとFVC正常予測値、DLCO正常予測値、6分間歩行距離との間にそれぞれ負の相関(CATスコアの上昇は健康関連QOLの低下を示すため)がみられたことを踏まえると、より専門性の高い呼吸機能検査や被ばくの懸念などによって頻繁な実施が難しいHRCT検査の実施判断に、CATスコアの結果を活用できるのではないかと思います。
mMRC:修正版Medical Research Council Scale
図11

また、CATスコアは、FILD患者さんの予後予測に活用することも可能であると考えています。
図12に示すとおり、ベースライン時の4つのCATカテゴリ別に生存率を調べた結果、CATカテゴリが重度になるほど、有意にFILD患者さんの予後が不良となることが明らかとなりました(p<0.001、ログランク・トレンド検定)(図12)。
図12

さらに、すべてのFILD患者さんを対象とした単変量Cox比例ハザード分析の結果、CATスコア及びCATスコアの各項目が死亡に関連するリスク因子であることが明らかとなりました。たとえば、FILD患者さん全体におけるCATの10点刻みのハザード比は、すべてのFILD患者さんを対象とした解析で2.275(95%CI:1.863-2.749)、IPF以外のFILD患者さんを対象とした解析で2.523(95%CI:1.862-3.419)でした(いずれも単変量Cox比例ハザード分析)(図13)。
このような結果から、CATスコアが高いFILD患者さんほど、PPFへの進行がみられないか注意して診察を行うことが重要だと考えます。
図13

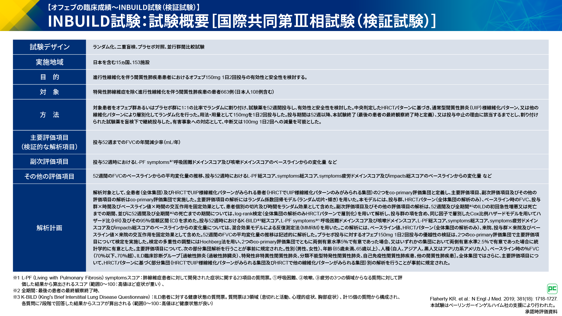
国際共同第Ⅲ相試験INBUILD試験
抗線維化剤オフェブの有効性及び安全性の検討
オフェブは、IPF以外のFILDがPPFに進行した場合の治療選択肢のひとつとなります。なお、国際ガイドラインにおけるPPFの定義5)とオフェブの適応である進行性線維化を伴う間質性肺疾患(PF-ILD)の定義6)はそれぞれ図14のとおりです(図14)。2つの定義には若干の違いがあるものの、両方の定義を満たす患者さんがいること、いずれも類似の予後を呈することが報告されています7)。
図14

ここから、PF-ILD患者さんを対象にオフェブの有効性と安全性を検討した国際共同第Ⅲ相試験INBUILD試験をみていきましょう(図15)。
図15

本試験の対象は、IPF以外のILDと診断され、スクリーニング前の24ヵ月以内に医師により適切と考えられた疾患管理を行ったにもかかわらず、図16に示すiからivのILDの進行性の基準のいずれかを満たす患者さん663例です。スクリーニングされた患者さんは、オフェブ群あるいはプラセボ群にランダムに1:1で割り付けられました。
主要評価項目は、投与52週までのFVCの年間減少率でした(図16)。
図16

オフェブによる呼吸機能低下抑制
本試験の結果、投与52週までのFVCの年間減少率は、オフェブ群-80.8mL/年及びプラセボ群-187.8mL/年であり、オフェブはプラセボに対し呼吸機能の低下を有意に抑制することが検証されました(図17左)。
また、52週までのFVCのベースラインからの変化量は、右側の図のように推移しました(図17右)。
図17

本試験では、ベースライン時の%FVC別の部分集団解析も行われました。投与52週までのFVCの年間減少率は、%FVC 70%以下の集団において、オフェブ群-115.4mL/年、プラセボ群-207.1mL/年、%FVC 70%超の集団において、オフェブ群-31.3mL/年、プラセボ群-161.3mL/年でした(図18)。
この結果を踏まえると、ILDの進行を認めた場合、%FVCが70%超と呼吸機能低下が比較的進行していない早い段階から、治療介入を検討することが重要であると考えます。
図18

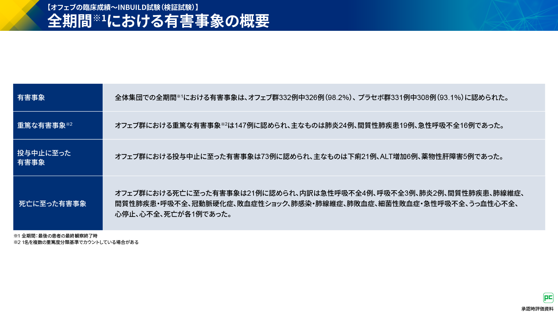
オフェブの安全性
本試験の全期間における有害事象は、オフェブ群で326例(98.2%)、プラセボ群で308例(93.1%)に認められました。オフェブ群における重篤な有害事象として主なものは肺炎24例、間質性肺疾患19例、急性呼吸不全16例などでした。オフェブ群において投与中止に至った主な有害事象は下痢21例、ALT増加6例、薬物性肝障害5例などであり、死亡に至った有害事象は、急性呼吸不全4例、呼吸不全3例などでした(図19)。
図19

主な有害事象は、発現頻度が高い順にオフェブ群で下痢240例(72.3%)、悪心100例(30.1%)、嘔吐64例(19.3%)など、プラセボ群で下痢85例(25.7%)、気管支炎64例(19.3%)、呼吸困難57例(17.2%)などでした(図20)。
図20

続いて、投与52週までの下痢、嘔吐、悪心、肝酵素上昇の有害事象の重症度をお示しします。オフェブ群において、下痢は、有害事象共通用語規準を用いた評価ではGrade 1が66.5%、Grade 2が23.1%、Grade 3が10.4%でした。嘔吐と悪心、肝酵素上昇は有害事象の重症度の判定基準を用いて評価しています。嘔吐は軽度が78.7%、中等度が21.3%、悪心は軽度が80.2%、中等度が19.8%でした。肝酵素上昇は軽度が69.7%、中等度が27.6%、高度が2.6%でした(図21)。
図21

まとめ
本邦で初めてIPF以外のFILD患者さんを対象にPPFへの進行を調べた結果、CTD-ILDも含め、FILDの種類に関わらず、約5年後には50%を超える患者さんでPPFに進行するリスクがあることが明らかとなりました。したがって、FILDでは定期的なモニタリングを長期にわたって継続し、PPFへの進行の有無を確認する必要があります。
従来の質問票に比べて簡便で短時間で回答することができるCATは、専門的な呼吸機能検査やHRCT検査の実施判断、FILD患者さんの予後予測に活用できると考えられます。
CATスコアも活用しながら、IPF以外のFILDのPPFへの進行を早期にとらえ、PF-ILDの定義を満たしたタイミングで治療介入を検討することが重要です。
今回ご紹介した内容を、IPF以外のFILD患者さんのご診療にお役立ていただけますと幸いです。
【参考文献】
- Kondoh Y. et al.: Respir Investig. 2024;62(4):702-709. 本研究は日本ベーリンガーインゲルハイム株式会社の支援により行われました。
- Jones PW. et al.: Eur Respir J. 2009;34(3):648-654.
- Tsuda T. et al.: Respir Investig. 2012;50(2):34-39.
- Matsuda T. Kondoh Y. et al.: Respir Investig. 2022;60(1):99-107. 著者にベーリンガーインゲルハイム社より謝金を受領しているものが含まれる。
- Raghu G. et al. Am J Respir Crit Care Med. 2022; 205(9): e18-e47.
- Flaherty KR. et al.: N Engl J Med. 2019; 381(18): 1718-1727. 本試験はベーリンガーインゲルハイム社の支援により行われました。
- Khor YH et al.: Am J Respir Crit Care Med. 2023;207(1):102-105.
その他の関連情報
日本ベーリンガーインゲルハイム
メディカルチャット 利用規約
当社の「日本ベーリンガーインゲルハイム メディカルチャット」(以下「本サービス」といいます)のご利用に際しては、本利用規約が適用されますので、必ず以下の記載事項をご確認下さい。
利用規約
- 本サービスは、当社所定のウェブページから文字によりお問い合わせいただくことにより、当社医薬品等に関する一般的な情報を、人工知能あるいは当社担当者により、文字及び図表により回答するサービスです(以下、人工知能による回答サービスを「AIチャット」、当社担当者による回答サービスを「有人チャット」といいます。)。ただし、AIチャットによる回答を原則とし、有人チャットは、AIチャットでの回答に対し、有人チャットでの回答も希望された場合に、提供させていただきます。
- 本サービスをご利用いただくことができるのは、当社医薬品等を扱いかつ国内に在住する医療関係者の方に限られます。当該医療関係者以外の方は、ご利用いただくことができません。
- 本利用規約に同意いただけない場合、本サービスを利用いただくことができません。本利用規約を最後までお読みいただき、「同意して利用する」ボタンを押した上で、本サービスをご利用下さい。
- 本サービスは、当社医薬品等に関する一般的なお問い合わせに対して回答するものとし、次の各号に掲げるお問い合わせについては、回答しないものとします。
- 当社医薬品等と関係のないお問い合わせ、または本サービスの回答範囲を逸脱したお問い合わせ
- 具体的な症状や治療方法に関するお問合せ
- 当社に適用される法令、ガイドラインまたは行政上の指導、当社自主規制その他当社が遵守すべきルールにより回答できないお問い合わせ
- 文字化け等により入力内容が判断できないお問い合わせ
- 前各号に掲げるほか、本サービスにより、適切な回答をすることができないと当社が判断した事項に関するお問い合わせ
- 本サービスは、日本語のみに対応しています。
- 本サービスは、当社医薬品の副作用、不具合及び有害事象の報告を受け付けていません。
- お問い合わせの内容によっては、本サービスでは十分に回答できない場合もございます。予めご了承下さい。
- 本サービスの利用可能時間は、以下のとおりです。
- AIチャット
24時間365日 - 有人チャット
平日9:00~17:00
- AIチャット
- 前項に関わらず、メンテナンス及び障害等のため一時的に本サービスを中断する場合がございます。
本サービスのご利用の際には、原則として、個人情報(お名前、ご住所、電話番号、メールアドレス等)を入力しないようお願いします。ただし、AIチャット及び有人チャットを問わず、当社医薬品の適用外使用に関するお問い合わせについては、コンプライアンス上の理由により、当社より、氏名及び施設名の入力を求める場合がございます。この場合には、当社プライバシーポリシーの内容を確認いただき、同意いただける場合に限り、入力して下さい(プライバシーポリシーについては「VIII 利用規約、プライバシーポリシー」に記載のURLからアクセス下さい)。その他の場合に、当社より個人情報の入力を求めることは一切ございません。
- 当社医薬品のご使用にあたっては、最新の添付文書等をご確認下さい。
- 当社は、本サービスまたは本サービスにより提供される情報の利用に際し生じた結果については、一切責任を負いません。
本サービスの利用にあたり、以下の各号の行為を禁止します。
- 本サービスにより提供される情報を複製、複写、転載、改変等する行為
- 第三者または当社の知的財産権その他の権利を侵害する行為
- 第三者または当社を誹謗中傷し、または名誉・信用を毀損する行為
- 本サービスの利用による営利目的の行為
- 本サービスの運営又は他の利用者による本サービスの利用の妨げとなる行為
- 前各号のほか、当社が不適当であると判断する行為
当社は、いつでも本サービスの提供を終了、またはその内容を変更することができるものとします。
本サービスの利用に関しては、以下の利用規約及びプライバシーポリシーが併せて適用されますので、ご確認下さい。